公司介绍
企业文化
服务理念
主要客户
合作伙伴
荣誉资质
联系我们
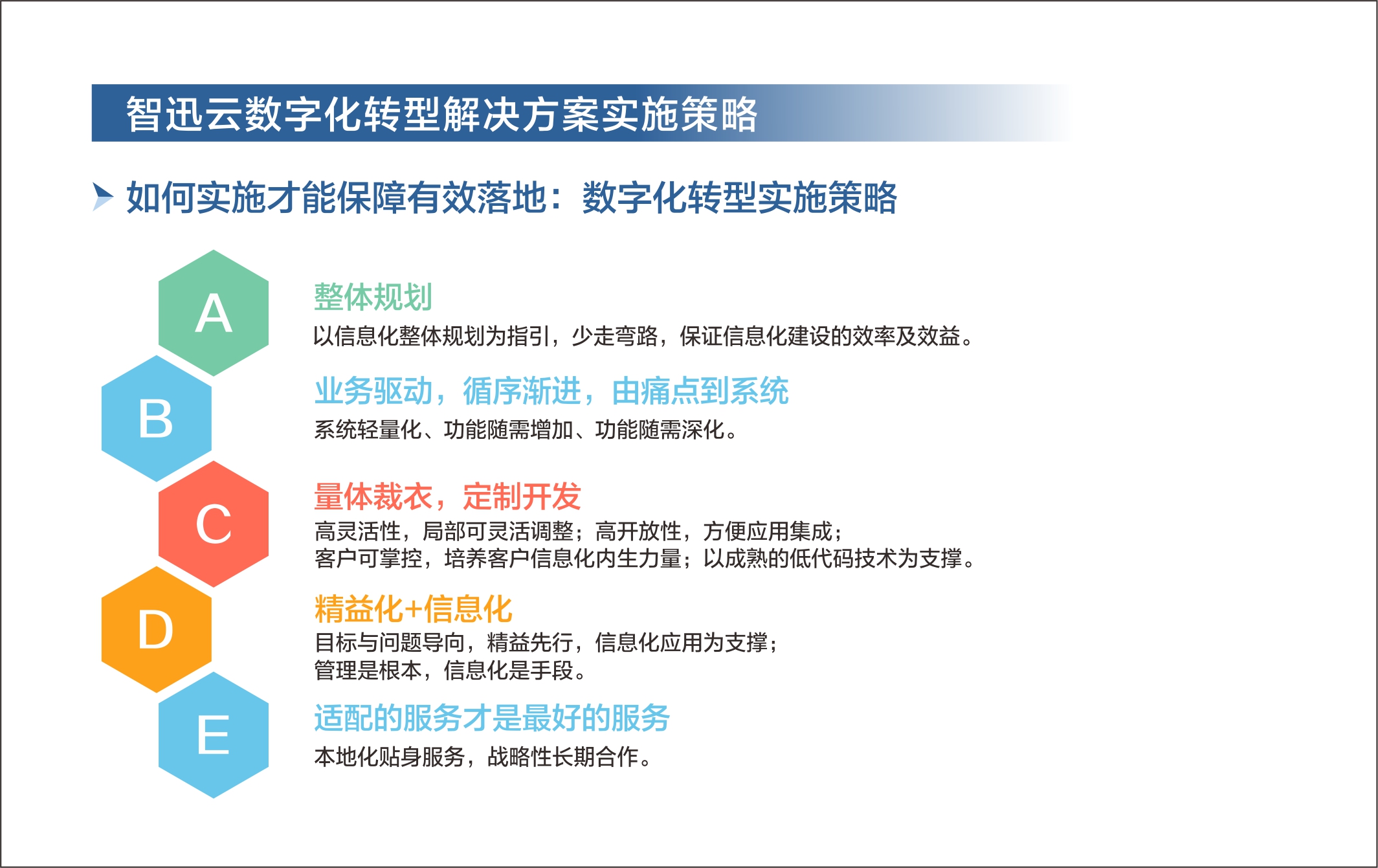
智迅云服务理念